I've decided to replace this blog with a new one at http://jwhandley.blogspot.com/. My first post is "Monetarism and the Neo-Wicksellian Framework"
The Ramblings of an Amateur Economist
A fifteen year old teaches himself macroeconomics
10 June 2017
26 June 2016
The Trouble With Taylor Rules
Proponents of tight monetary policy like to show variants of the following chart
as evidence that the Federal reserve has kept interest rate too low since the financial crisis and that policy leading up to the financial crisis was too weak. To many this argument is compelling; as inflation is currently near target and output isn't too far from potential, the Federal Funds Rate should be higher, shouldn't it?
No. This analysis is flawed on multiple levels, most importantly its failure to acknowledge the nonneutrality of money. Of course no one who has shown this chart thinks that money is neutral, but they are nevertheless making a massive mistake. In reality, the interest rate implied by the Taylor Rule is affected by the actual level of interest rates. Say, for example, inflation is 2%, the output gap is zero, and the nominal interest rate is 3%. This implies an interest rate of roughly 4% in most specifications of the Taylor Rule, so the Federal Reserve raises interest rates by 1%. But now both output and inflation are lower, so the Taylor Rule suggests a lower interest rate. Thus, had the Fed raised interest rates back in 2011 when the Taylor Rule said it should have, since money is not neutral, inflation and output would have subsequently been lower, implying a lower rate suggested by the Taylor Rule.
Following a Neo-Wicksellian framework, any time inflation and/or output are above target, the interest rate either is currently or is expected to be below the natural rate. Given that both output and inflation are currently close to target, it is clear that the Wicksellian natural rate is about zero, or at least that the expected difference between all future interest rates and all future natural rates is about zero. Now is not the time to raise rates, then, as some Taylor Rules suggest.
Taylor Rules have the obvious problem of not taking the natural rate into account, or at least assuming that it is constant over time. This leads people to have mistaken expectations that interest rates should be at a certain level at full employment, not realizing that the level of interest rates determines whether or not we are at full employment; money is not neutral.
as evidence that the Federal reserve has kept interest rate too low since the financial crisis and that policy leading up to the financial crisis was too weak. To many this argument is compelling; as inflation is currently near target and output isn't too far from potential, the Federal Funds Rate should be higher, shouldn't it?
No. This analysis is flawed on multiple levels, most importantly its failure to acknowledge the nonneutrality of money. Of course no one who has shown this chart thinks that money is neutral, but they are nevertheless making a massive mistake. In reality, the interest rate implied by the Taylor Rule is affected by the actual level of interest rates. Say, for example, inflation is 2%, the output gap is zero, and the nominal interest rate is 3%. This implies an interest rate of roughly 4% in most specifications of the Taylor Rule, so the Federal Reserve raises interest rates by 1%. But now both output and inflation are lower, so the Taylor Rule suggests a lower interest rate. Thus, had the Fed raised interest rates back in 2011 when the Taylor Rule said it should have, since money is not neutral, inflation and output would have subsequently been lower, implying a lower rate suggested by the Taylor Rule.
Following a Neo-Wicksellian framework, any time inflation and/or output are above target, the interest rate either is currently or is expected to be below the natural rate. Given that both output and inflation are currently close to target, it is clear that the Wicksellian natural rate is about zero, or at least that the expected difference between all future interest rates and all future natural rates is about zero. Now is not the time to raise rates, then, as some Taylor Rules suggest.
Taylor Rules have the obvious problem of not taking the natural rate into account, or at least assuming that it is constant over time. This leads people to have mistaken expectations that interest rates should be at a certain level at full employment, not realizing that the level of interest rates determines whether or not we are at full employment; money is not neutral.
24 June 2016
Why Wasn't it Greece?
Yesterday the United Kingdom voted to leave the European Union, or should I say England and Wales voted to leave the EU; Scotland and Northern Ireland (not to mention London and Cardiff) voted overwhelmingly to stay.
Some have argued that this is a good thing, or at least less of a bad thing because of how terrible the EU has been since 2010; the ECB clearly made a foolish mistake by raising rates in 2011 and post-2010 austerity has been a major drag on European, especially Southern European, countries. Britain leaving, therefore, sends a message to the undemocratic, inept EU and signals for either future reform or for the gradual collapse of the European Union.
Except the UK was affected by none of this. Britain wisely refrained from joining the Euro, so the Bank of England was free to hold rates constant while the ECB tightened monetary policy. Also British austerity was self imposed; no one in the EU forced George Osborne to slash deficits during the last government and the UK gave the Conservatives more support in 2015 than they gave them in 2010 -- the Conservatives came out of the 2015 general election with a full majority in the House of Commons.
So not only was the UK unaffected by the terrible policies of the EU over the last few years, it's populace handed a majority government to the very people who did impose austerity. Yesterday's result was not a victory for democracy, nor was it Britain's independence day; bar an early general election (which I would welcome), the UK is stuck with the same bad policy they supposedly voted to get rid of.
The people who should have been voting against EU membership yesterday are the millions of unemployed people in Spain, Portugal, Italy, Ireland, France, and Greece. In these countries, especially Greece, the electorate has denounced austerity with the rise of radical parties like Syriza in Greece, Podemos in Spain, and the National Front in France, yet the stability and growth pact dictates fiscal policy in these countries, not their legislatures.
On top of this Euro membership has removed any means of exiting recession with monetary stimulus; now countries hit harder by the financial crisis must go through an internal devaluation, in which their real exchange rate must fall, but their nominal exchange rate is pegged leaving prices and wages the only means of adjustment. Price stickiness and wage rigidity make this incredibly painful, hence the record unemployment.
Of all the member states of the European Union, the UK had the least reason to leave, but here we are. Yesterday should have been Grexit, but we got Brexit instead.
Some have argued that this is a good thing, or at least less of a bad thing because of how terrible the EU has been since 2010; the ECB clearly made a foolish mistake by raising rates in 2011 and post-2010 austerity has been a major drag on European, especially Southern European, countries. Britain leaving, therefore, sends a message to the undemocratic, inept EU and signals for either future reform or for the gradual collapse of the European Union.
Except the UK was affected by none of this. Britain wisely refrained from joining the Euro, so the Bank of England was free to hold rates constant while the ECB tightened monetary policy. Also British austerity was self imposed; no one in the EU forced George Osborne to slash deficits during the last government and the UK gave the Conservatives more support in 2015 than they gave them in 2010 -- the Conservatives came out of the 2015 general election with a full majority in the House of Commons.
So not only was the UK unaffected by the terrible policies of the EU over the last few years, it's populace handed a majority government to the very people who did impose austerity. Yesterday's result was not a victory for democracy, nor was it Britain's independence day; bar an early general election (which I would welcome), the UK is stuck with the same bad policy they supposedly voted to get rid of.
The people who should have been voting against EU membership yesterday are the millions of unemployed people in Spain, Portugal, Italy, Ireland, France, and Greece. In these countries, especially Greece, the electorate has denounced austerity with the rise of radical parties like Syriza in Greece, Podemos in Spain, and the National Front in France, yet the stability and growth pact dictates fiscal policy in these countries, not their legislatures.
On top of this Euro membership has removed any means of exiting recession with monetary stimulus; now countries hit harder by the financial crisis must go through an internal devaluation, in which their real exchange rate must fall, but their nominal exchange rate is pegged leaving prices and wages the only means of adjustment. Price stickiness and wage rigidity make this incredibly painful, hence the record unemployment.
Of all the member states of the European Union, the UK had the least reason to leave, but here we are. Yesterday should have been Grexit, but we got Brexit instead.
22 June 2016
Market Monetarism and Multiple Equilibria
I was reading Scott Sumner's recent post about Neo-Fisherism and I had an epiphany about Market Monetarism.
I have consistently taken issue with the likes of Sumner because of what I view as his confusion of policies and the results of policies, or rather his confusion of policies and observations. Case in point would be the post I was just reading, in which Sumner says
Sumner regularly flaunts this view by suggesting that a central bank can, for example, set the interest rate and set the exchange rate at the same time. This is where my epiphany comes in. What's really going on is that there are multiple equilibria. A cut in the nominal interest rate can either occur through an increase in the money supply (ceterus paribus) or a negative shock to money demand (ceterus paribus), but which occurs in a given scenario? Obviously it's almost always a combination of both -- the monetary base is rarely constant and neither is money demand, but absent the presence of a more complete model, what I just outlined has many possible equilibria.
Sumner's solution to this problem is, rather than more completely specify the model, to simply choose the equilibrium that is consistent with the facts and assert that the central bank is responsible for bringing that equilibrium about. Do I think this approach is valid? Not exactly. Nevertheless I am much more sympathetic to it than what I previously perceived from Sumner. Furthermore even some full models exhibit multiple equilibria -- like New Keynesian models in which the Taylor Principle is not followed -- meaning that Sumner's approach to, e.g., Neo-Fisherism, while not as 'correct' as a more analytical description of the possible equilibria is at most equally egregious to Cochrane's dubious equilibrium selection.
To put this in terms more conducive to Sumner's typical line of reasoning, low interest rates can either be consistent with high NGDP or low NGDP. In his view the central bank chooses which equilibrium prevails and that equilibrium selection is the 'stance' of monetary policy. I personally don't think that assuming central banks are capable of equilibrium selection without explicitly modeling it is a good thing, but at least it's better than just assuming central banks are capable of pegging whatever nominal variable to whatever they want regardless of the circumstances.
I have consistently taken issue with the likes of Sumner because of what I view as his confusion of policies and the results of policies, or rather his confusion of policies and observations. Case in point would be the post I was just reading, in which Sumner says
But how did the Swiss authorities make sure this decrease in interest rates had a contractionary impact? The answer is simple; they did a simultaneous, once and for all, massive appreciation in the SF.This idea that the exchange rate is just something that the SNB can set (while setting interest rates) is terrifyingly stupid from a conventional viewpoint. In general monetary policy can be seen through one of two lenses: 1) the central bank sets the monetary base and everything else is endogenous or 2) the central bank sets the short term risk free interest rate and everything else (including the monetary base) is endogenous.
Sumner regularly flaunts this view by suggesting that a central bank can, for example, set the interest rate and set the exchange rate at the same time. This is where my epiphany comes in. What's really going on is that there are multiple equilibria. A cut in the nominal interest rate can either occur through an increase in the money supply (ceterus paribus) or a negative shock to money demand (ceterus paribus), but which occurs in a given scenario? Obviously it's almost always a combination of both -- the monetary base is rarely constant and neither is money demand, but absent the presence of a more complete model, what I just outlined has many possible equilibria.
Sumner's solution to this problem is, rather than more completely specify the model, to simply choose the equilibrium that is consistent with the facts and assert that the central bank is responsible for bringing that equilibrium about. Do I think this approach is valid? Not exactly. Nevertheless I am much more sympathetic to it than what I previously perceived from Sumner. Furthermore even some full models exhibit multiple equilibria -- like New Keynesian models in which the Taylor Principle is not followed -- meaning that Sumner's approach to, e.g., Neo-Fisherism, while not as 'correct' as a more analytical description of the possible equilibria is at most equally egregious to Cochrane's dubious equilibrium selection.
To put this in terms more conducive to Sumner's typical line of reasoning, low interest rates can either be consistent with high NGDP or low NGDP. In his view the central bank chooses which equilibrium prevails and that equilibrium selection is the 'stance' of monetary policy. I personally don't think that assuming central banks are capable of equilibrium selection without explicitly modeling it is a good thing, but at least it's better than just assuming central banks are capable of pegging whatever nominal variable to whatever they want regardless of the circumstances.
10 June 2016
Either the Model is Wrong or Market Monetarism is Wrong
The idea that the zero lower bound is not actually a significant constraint on the ability of monetary policy to raise nominal GDP is integral to Market Monetarism. If the zero lower bound actually represents that constraint that mainstream macro says it does, then nothing Scott Sumner has said about monetary offset in the last 8 or so years is right.
Thus the stakes are quite high and, ignoring the extremely clear evidence that open market operations are useless at the zero lower bound (just look at the velocity of the monetary base in any country at the zero lower bound), if we can demonstrate that monetary policy is impotent at the zero lower bound, then the battle is won.
Unfortunately Market Monetarists refuse to believe that plummeting base velocity is tantamount to proof that further monetary expansion is next to useless at the zero lower bound, so the only possible argument is theoretical and therefore necessarily inconclusive. Nevertheless, I can at least prove that whatever model Sumner et al. are appealing to is not mainstream in the least when it comes to liquidity traps.
The most potent example of this is the consumption Euler equation, written in log terms like this:
$$c_t = E_t c_{t+1} - \theta(i_t - E_t \pi_{t+1} - r^n_t)$$
Assuming $\theta=1$ and, in line with most of the New Keynesian literature, that there is no investment or government spending, it can be rewritten in terms of nominal GDP:
$$n_t = E_t n_{t+1} -(i_t - r^n_t)$$
This simple relationship shows exactly how the Market Monetarist policy prescription of nominal GDP level targeting fails to alleviate periods in which $r^n_t$ -- that is the real natural rate of interest -- is negative. If the central bank targets zero nominal GDP growth, for instance, then any time $r^n_t < 0$ either current nominal GDP must fall below target or future nominal GDP must go above target. The only two ways to avoid recession are to either abandon nominal GDP level targeting or to use expansionary fiscal policy.
Since the Market Monetarist position is clearly at odds with this interpretation, it is evident that whatever model each Market Monetarist appeals to (whether it is Sumner's Musical Chairs 'model' or whatever Nick Rowe is currently using to tell everyone recessions are excess demand for the medium of exchange) is not consistent with the basic assumption of utility maximization and a budget constraint needed to derive the consumption Euler equation and, in the interest of having an argument in which we all aren't yelling past each other, that model should be made clear; what specifically is wrong about the Euler equation?
Thus the stakes are quite high and, ignoring the extremely clear evidence that open market operations are useless at the zero lower bound (just look at the velocity of the monetary base in any country at the zero lower bound), if we can demonstrate that monetary policy is impotent at the zero lower bound, then the battle is won.
Unfortunately Market Monetarists refuse to believe that plummeting base velocity is tantamount to proof that further monetary expansion is next to useless at the zero lower bound, so the only possible argument is theoretical and therefore necessarily inconclusive. Nevertheless, I can at least prove that whatever model Sumner et al. are appealing to is not mainstream in the least when it comes to liquidity traps.
The most potent example of this is the consumption Euler equation, written in log terms like this:
$$c_t = E_t c_{t+1} - \theta(i_t - E_t \pi_{t+1} - r^n_t)$$
Assuming $\theta=1$ and, in line with most of the New Keynesian literature, that there is no investment or government spending, it can be rewritten in terms of nominal GDP:
$$n_t = E_t n_{t+1} -(i_t - r^n_t)$$
This simple relationship shows exactly how the Market Monetarist policy prescription of nominal GDP level targeting fails to alleviate periods in which $r^n_t$ -- that is the real natural rate of interest -- is negative. If the central bank targets zero nominal GDP growth, for instance, then any time $r^n_t < 0$ either current nominal GDP must fall below target or future nominal GDP must go above target. The only two ways to avoid recession are to either abandon nominal GDP level targeting or to use expansionary fiscal policy.
Since the Market Monetarist position is clearly at odds with this interpretation, it is evident that whatever model each Market Monetarist appeals to (whether it is Sumner's Musical Chairs 'model' or whatever Nick Rowe is currently using to tell everyone recessions are excess demand for the medium of exchange) is not consistent with the basic assumption of utility maximization and a budget constraint needed to derive the consumption Euler equation and, in the interest of having an argument in which we all aren't yelling past each other, that model should be made clear; what specifically is wrong about the Euler equation?
28 May 2016
Secular Stagnation
Proponents of secular stagnation love to show the following graph
as evidence that the US labor market has hardly recovered from the last recession, making the last eight years a so-called 'jobless recovery.' Explanations for this vary, but two seem to be most popular:
Furthermore, the real federal funds rate remains below normal levels, a prediction in conjunction with number 1 above:
I'm not entirely convinced of this case, though. For one thing, the employment to population ratio is hardly a good indicator of the labor market -- employment simply should not revert to the same proportion of the population irrespective of demographic concerns. Part of the reason economic growth was relatively rapid in the 1980's is that there was a secular increase in the employment to population ratio driven by women entering the labor force. Similarly, part of the reason post-2007 growth has been relatively slow is because of a secular decline in the employment to population ratio driven by an aging population:
Since the NBER recession trough in June 2009, the employment to working age population ratio has recovered a lot more than the employment to population ratio, and this is with data that only goes until March of 2015. Also, broader measures of unemployment that include those 'marginally attached' to the labor force -- people who have expressed a desire for work in the last 12 months -- as well as people who are currently part time but would like to be full time show a much more robust recovery in employment than the employment to population ratio suggests.
The idea that employment remains significantly depressed in the United States is dubious. Yes, there has been a significant decline in employment levels that has not recovered, but this decline is most likely secular and, while there is still room for improvement in the labor market, it is clear that the employment to population ratio vastly exaggerates how much room there actually is.
What about real GDP? Hasn't the decline there been significant and persistent? Yes, but most of that can be explained by the largely demographically driven slow growth of employment since 2008, leaving the rest to be explained by low productivity growth. Does it makes sense to suggest that recessions caused by drops in aggregate demand have negative effects on productivity?
Unfortunately the theory in this area is rather lacking; while there are endogenous growth models, their real ability to explain TFP growth remains extremely dubious in my opinion -- when the causal link between, e.g., R&D employment and TFP is just assumed, I don't see there being much of a possibility for success. That being said, it certainly seems reasonable that long spells of detachment from employment result in the eroding of skills, for example, so the argument remains undecided in my opinion.
But I digress, the most important part of secular stagnation is the notion that the labor market has significantly more slack than it actually does, and thus it seems that the likelihood of a persistent decline in employment is small.
as evidence that the US labor market has hardly recovered from the last recession, making the last eight years a so-called 'jobless recovery.' Explanations for this vary, but two seem to be most popular:
- There is a savings glut in the United States, meaning that the nominal interest rate that is required for savings/investment equilibrium is significantly negative, resulting in a persistent aggregate demand shortfall.
- Recessions have negative effects on potential output/employment, making complete recover to full employment unlikely without significant government intervention.
Furthermore, the real federal funds rate remains below normal levels, a prediction in conjunction with number 1 above:
I'm not entirely convinced of this case, though. For one thing, the employment to population ratio is hardly a good indicator of the labor market -- employment simply should not revert to the same proportion of the population irrespective of demographic concerns. Part of the reason economic growth was relatively rapid in the 1980's is that there was a secular increase in the employment to population ratio driven by women entering the labor force. Similarly, part of the reason post-2007 growth has been relatively slow is because of a secular decline in the employment to population ratio driven by an aging population:
Since the NBER recession trough in June 2009, the employment to working age population ratio has recovered a lot more than the employment to population ratio, and this is with data that only goes until March of 2015. Also, broader measures of unemployment that include those 'marginally attached' to the labor force -- people who have expressed a desire for work in the last 12 months -- as well as people who are currently part time but would like to be full time show a much more robust recovery in employment than the employment to population ratio suggests.
The idea that employment remains significantly depressed in the United States is dubious. Yes, there has been a significant decline in employment levels that has not recovered, but this decline is most likely secular and, while there is still room for improvement in the labor market, it is clear that the employment to population ratio vastly exaggerates how much room there actually is.
What about real GDP? Hasn't the decline there been significant and persistent? Yes, but most of that can be explained by the largely demographically driven slow growth of employment since 2008, leaving the rest to be explained by low productivity growth. Does it makes sense to suggest that recessions caused by drops in aggregate demand have negative effects on productivity?
Unfortunately the theory in this area is rather lacking; while there are endogenous growth models, their real ability to explain TFP growth remains extremely dubious in my opinion -- when the causal link between, e.g., R&D employment and TFP is just assumed, I don't see there being much of a possibility for success. That being said, it certainly seems reasonable that long spells of detachment from employment result in the eroding of skills, for example, so the argument remains undecided in my opinion.
But I digress, the most important part of secular stagnation is the notion that the labor market has significantly more slack than it actually does, and thus it seems that the likelihood of a persistent decline in employment is small.
27 May 2016
21 May 2016
Estimating the Output Gap for the US and the Euro Area
Following after this post from Menzie Chinn, I decided to try to estimate the output gap for the US and the Euro Area.
This method has two basic steps. First you assume that the Phillips curve takes the form
$$\pi_t = \bar\pi + a (y_t - \bar y_t) + \epsilon_t$$
where $\pi_t$ is the current inflation rate, $\bar\pi$ is the inflation target and/or the average inflation rate over the sample period, $y_t$ is the natural log of real GDP, $\bar y_t$ is potential GDP, and $\epsilon_t$ is a random shock.
Using an HP filter to determine 'potential' GDP, you then run a regression to determine the slope of the Phillips curve, which allows you solve for potential GDP:
$$\bar y_t = y_t + \frac{\bar\pi-\pi_t}{a} + \frac{\epsilon_t}{a}$$
Since the shock term is still present, it is necessary to smooth the data again. I used an HP filter for both this as the previous smoothing (discerning potential GDP), but you can also use a lowess/LOESS filter, if you prefer, the results are not different enough to be worthwhile, although sometimes the lowess result seems more plausible when eyeballing.
I digress, this new filtered series should provide a plausible estimate of potential GDP somewhat like this:
One important note is that I used core CPI for the US and the GDP deflator for the EA. Using the GDP deflator for each works well, but core CPI provides an estimate closer to the CBO output gap for the US, so I stuck with it there. Also core CPI implies an implausibly small slope for the Phillips curve in the Euro Area, which results in large swings in potential GDP and implies a large and increasing output gap since 2008.
I also tried this same process for Japan and the UK, but both of them gave highly implausible estimates of potential GDP -- the slope of the Phillips curve for the UK was implausibly small (even using the GDP deflator), resulting in a path for potential output similar to that of the Euro Area using core CPI. Japan's Phillips curve appears of have a negative slope, making the recent small increase in inflation imply a hugely negative output gap ($\approx -40$%).
Also, here is a comparison of my estimate of the US output gap and that of the CBO, as well as a comparison of the same data using an HP filter and a lowess filter:
Note that this data starts Q1-1997 and ends Q1-2016, just like the previous data (the lowess filter in python has the unfortunate side effect of making the x-axis labels really annoying to deal with). If you would like to play around with the IPython notebook, here it is.
This method has two basic steps. First you assume that the Phillips curve takes the form
$$\pi_t = \bar\pi + a (y_t - \bar y_t) + \epsilon_t$$
where $\pi_t$ is the current inflation rate, $\bar\pi$ is the inflation target and/or the average inflation rate over the sample period, $y_t$ is the natural log of real GDP, $\bar y_t$ is potential GDP, and $\epsilon_t$ is a random shock.
Using an HP filter to determine 'potential' GDP, you then run a regression to determine the slope of the Phillips curve, which allows you solve for potential GDP:
$$\bar y_t = y_t + \frac{\bar\pi-\pi_t}{a} + \frac{\epsilon_t}{a}$$
Since the shock term is still present, it is necessary to smooth the data again. I used an HP filter for both this as the previous smoothing (discerning potential GDP), but you can also use a lowess/LOESS filter, if you prefer, the results are not different enough to be worthwhile, although sometimes the lowess result seems more plausible when eyeballing.
I digress, this new filtered series should provide a plausible estimate of potential GDP somewhat like this:
One important note is that I used core CPI for the US and the GDP deflator for the EA. Using the GDP deflator for each works well, but core CPI provides an estimate closer to the CBO output gap for the US, so I stuck with it there. Also core CPI implies an implausibly small slope for the Phillips curve in the Euro Area, which results in large swings in potential GDP and implies a large and increasing output gap since 2008.
I also tried this same process for Japan and the UK, but both of them gave highly implausible estimates of potential GDP -- the slope of the Phillips curve for the UK was implausibly small (even using the GDP deflator), resulting in a path for potential output similar to that of the Euro Area using core CPI. Japan's Phillips curve appears of have a negative slope, making the recent small increase in inflation imply a hugely negative output gap ($\approx -40$%).
Also, here is a comparison of my estimate of the US output gap and that of the CBO, as well as a comparison of the same data using an HP filter and a lowess filter:
Note that this data starts Q1-1997 and ends Q1-2016, just like the previous data (the lowess filter in python has the unfortunate side effect of making the x-axis labels really annoying to deal with). If you would like to play around with the IPython notebook, here it is.
14 May 2016
Non-Walrasian Macro
The typical framework used by economists to make models renders generating monetary non-neutrality nigh impossible without the use of dubious assumptions like price adjustment costs or the existence of a 'Calvo fairy' that chooses at random when a firm can or cannot change its price.
Otherwise, it is posited, the firm would just set its price to whatever level is consistent with full employment at all times, rendering monetary policy useless at doing more than simply changing the inflation rate. Brushing aside possible empirical issues with this contention, this poses significant political problems for many economists; if monetary policy is impotent at all times, then either the economy is always at 'potential' thus rendering all intervention unnecessary, or the only viable means of economic stabilization is fiscal. As both of these options are highly undesirable to everyone who doesn't work at the St. Louis Federal Reserve of the University of Chicago, the problem must be solved.
This is when most of the profession turned to finding microfoundations for price stickiness (only to find that none of them are consistent with the actual behavior of individual prices, but never mind that) and thus New Keynesian economics was born. We now have the expectations augmented Phillips curve, in all its reduced form glory derived from a set of specific if highly unrealistic assumptions about the world. There is one point of interest here, however: if you remove both rational expectations and the dynamic aspect of the model, the basic three equation New Keynesian model reduces to IS-LM with sticky instead of completely stuck prices -- think Krugman's 1998 paper.
Evidently we spent 20 years trying to develop a model that has the exact same insight into the economy as we were able to get from a much simpler model from 1936 (Occam's razor, anyone), but at least this one can pretend to be quantitative (Smets-Wouters). Now I will not pretend to minimize the advantages of utility maximization when it comes to analyzing situations; sometimes it really helps to use utility maximization when you cannot simply draw an upward and downward sloping curve and call it a day (hooray for OLG models!), but when it comes to qualitative models of the business cycle, nothing beats IS-LM (say what you will about the consumption function, just have Y = a*G, for all I care).
Maybe it's time we took this all in a different direction, though. The main reason we went on the rabbit trail of New Keynesianism to get back to IS-LM was because of Walrasian ideas about supply and demand. That is, by some force of magic the market will determine the equilibrium price instantly (hence the rule that quantity supplied equals quantity demanded). But does this really make sense? even assuming individual firms knew the exact shape of their demand curve, is it reasonable to assume that they would be able to determine what (nominal) price to set so that their relative price is at the profit maximizing level? Or, more succinctly, how do firms magically know what price to set if there is no real Walrasian auctioneer?
But if we don't ignore tatonnement -- that gradual approach of a price to its equilibrium level -- then we naturally get Phillips curves everywhere, as firms slowly increase prices to fend of excess demand and lower wages to head off excess supply (of course wage bargaining is two sided but bear with me). In fact, replacing $D=S$ in models with $\dot{p} = \alpha(D-S)$ could circumvent the entire need for New Keynesian models; let the nominal rigidities run wild as freshwater economists cower in fear of non-Walrasian macro.
Not only would this alleviate the need for New Keynesian models, it would replace them with much simpler that are what I would like to call 'semi-microfounded.' That is models would have the typical upward and downward sloping curves -- who needs calculus -- and then have a specification for how tatonnement occurs. For instance, a labor market would have a labor demand equation: $L_d = -a W$ and a labor supply equation $L_s = b W$. Then tatonnement would be $\dot{W} = \alpha(L_d - L_s)$. Did the equilibrium wage move? Oh no, I guess we'll have to find it since uncle Walras can't just tell us what it is any more.
Freshwater economists, read and weep.
Otherwise, it is posited, the firm would just set its price to whatever level is consistent with full employment at all times, rendering monetary policy useless at doing more than simply changing the inflation rate. Brushing aside possible empirical issues with this contention, this poses significant political problems for many economists; if monetary policy is impotent at all times, then either the economy is always at 'potential' thus rendering all intervention unnecessary, or the only viable means of economic stabilization is fiscal. As both of these options are highly undesirable to everyone who doesn't work at the St. Louis Federal Reserve of the University of Chicago, the problem must be solved.
This is when most of the profession turned to finding microfoundations for price stickiness (only to find that none of them are consistent with the actual behavior of individual prices, but never mind that) and thus New Keynesian economics was born. We now have the expectations augmented Phillips curve, in all its reduced form glory derived from a set of specific if highly unrealistic assumptions about the world. There is one point of interest here, however: if you remove both rational expectations and the dynamic aspect of the model, the basic three equation New Keynesian model reduces to IS-LM with sticky instead of completely stuck prices -- think Krugman's 1998 paper.
Evidently we spent 20 years trying to develop a model that has the exact same insight into the economy as we were able to get from a much simpler model from 1936 (Occam's razor, anyone), but at least this one can pretend to be quantitative (Smets-Wouters). Now I will not pretend to minimize the advantages of utility maximization when it comes to analyzing situations; sometimes it really helps to use utility maximization when you cannot simply draw an upward and downward sloping curve and call it a day (hooray for OLG models!), but when it comes to qualitative models of the business cycle, nothing beats IS-LM (say what you will about the consumption function, just have Y = a*G, for all I care).
Maybe it's time we took this all in a different direction, though. The main reason we went on the rabbit trail of New Keynesianism to get back to IS-LM was because of Walrasian ideas about supply and demand. That is, by some force of magic the market will determine the equilibrium price instantly (hence the rule that quantity supplied equals quantity demanded). But does this really make sense? even assuming individual firms knew the exact shape of their demand curve, is it reasonable to assume that they would be able to determine what (nominal) price to set so that their relative price is at the profit maximizing level? Or, more succinctly, how do firms magically know what price to set if there is no real Walrasian auctioneer?
But if we don't ignore tatonnement -- that gradual approach of a price to its equilibrium level -- then we naturally get Phillips curves everywhere, as firms slowly increase prices to fend of excess demand and lower wages to head off excess supply (of course wage bargaining is two sided but bear with me). In fact, replacing $D=S$ in models with $\dot{p} = \alpha(D-S)$ could circumvent the entire need for New Keynesian models; let the nominal rigidities run wild as freshwater economists cower in fear of non-Walrasian macro.
Not only would this alleviate the need for New Keynesian models, it would replace them with much simpler that are what I would like to call 'semi-microfounded.' That is models would have the typical upward and downward sloping curves -- who needs calculus -- and then have a specification for how tatonnement occurs. For instance, a labor market would have a labor demand equation: $L_d = -a W$ and a labor supply equation $L_s = b W$. Then tatonnement would be $\dot{W} = \alpha(L_d - L_s)$. Did the equilibrium wage move? Oh no, I guess we'll have to find it since uncle Walras can't just tell us what it is any more.
Freshwater economists, read and weep.
07 May 2016
Austerity
Upon realizing that I could easily get the Cyclically Adjusted Primary Balance data from the IMF as well as Real GDP data from the OECD without expending an extreme amount of energy, I decided to add to the empirical findings that already exist about austerity. I also sought to answer some of the concerns that Scott Sumner likes to express about every attempt at drawing a correlation not provided by Mark Sadowski.
I composed one list that included the Euro Area and one that did not (only to make Sumner shut up) and ran a regression taking the change in the CAPB between 2009 and 2014 as the x variable and the growth of real GDP between 2009 and 2014 as the y variable. The first list included Austria, Belgium, Canada, the Czech Republic, Germany, Denmark, Spain, Finland, France, Greece, Ireland, Italy, Japan, the Netherlands, Portugal, the United States, and the United Kingdom while the second list only had the Czech Republic, Japan, the United States, and the United Kingdom. Note that all of the countries were either at the zero lower bound or otherwise in a liquidity trap (defined as a case in which lowering the nominal interest rate to zero could not have resulted in full employment).
The second list was too small to yield any useful data, but the first list suggested that the coefficient on the change in the CAPB is about $-1.27$, with a p value of $9.2274 \cdot 10^{-4}$ (t-stat is $-4.112416418$). The second list did have a negative coefficient of about $-0.35$, but 5 samples is really way too few to actually conclude anything (maybe this is one of the reasons Sumner wants to remove the Euro Area).
One interesting fact that I noticed, that anyone could check in about 5 minutes if they cared to download the publicly available spreadsheet of CAPB from the IMF, is that, at least between 2009 and 2014, contrary to what Sumner claims, the US did less austerity than Europe. How much less? This much: $-0.3359236583554$. That is, the CAPB increased by about a third of a percentage point less in the US than in the Euro Area. If you included the UK, it would be even worse.
Why don't I include countries like Iceland in my calculations? Simple: they did not go to the zero lower bound in 2009 and they were never close to the zero lower bound, thereby making their addition to a regression about the effect of austerity in a liquidity trap a complete waste of time.
I'm still not perfectly happy with this assessment because I wanted to use the real GDP to working age population ratio instead of simply real GDP, as it would have made the intercept for the regression a little bit less uncertain -- while steady state real GDP growth is indeed quite variable, adjusting for demographics seems to solve the problem most of the time. Unfortunately FRED has annoying limitations with graphs and data lists, so this is the best I could do without spending more than a day on this.
The main point here is that, excluding countries obviously not at the zero lower bound, austerity is highly negatively correlated with real GDP growth and this correlation persists, even if it is not significant, when you exclude the Euro Area.
I composed one list that included the Euro Area and one that did not (only to make Sumner shut up) and ran a regression taking the change in the CAPB between 2009 and 2014 as the x variable and the growth of real GDP between 2009 and 2014 as the y variable. The first list included Austria, Belgium, Canada, the Czech Republic, Germany, Denmark, Spain, Finland, France, Greece, Ireland, Italy, Japan, the Netherlands, Portugal, the United States, and the United Kingdom while the second list only had the Czech Republic, Japan, the United States, and the United Kingdom. Note that all of the countries were either at the zero lower bound or otherwise in a liquidity trap (defined as a case in which lowering the nominal interest rate to zero could not have resulted in full employment).
The second list was too small to yield any useful data, but the first list suggested that the coefficient on the change in the CAPB is about $-1.27$, with a p value of $9.2274 \cdot 10^{-4}$ (t-stat is $-4.112416418$). The second list did have a negative coefficient of about $-0.35$, but 5 samples is really way too few to actually conclude anything (maybe this is one of the reasons Sumner wants to remove the Euro Area).
One interesting fact that I noticed, that anyone could check in about 5 minutes if they cared to download the publicly available spreadsheet of CAPB from the IMF, is that, at least between 2009 and 2014, contrary to what Sumner claims, the US did less austerity than Europe. How much less? This much: $-0.3359236583554$. That is, the CAPB increased by about a third of a percentage point less in the US than in the Euro Area. If you included the UK, it would be even worse.
Why don't I include countries like Iceland in my calculations? Simple: they did not go to the zero lower bound in 2009 and they were never close to the zero lower bound, thereby making their addition to a regression about the effect of austerity in a liquidity trap a complete waste of time.
I'm still not perfectly happy with this assessment because I wanted to use the real GDP to working age population ratio instead of simply real GDP, as it would have made the intercept for the regression a little bit less uncertain -- while steady state real GDP growth is indeed quite variable, adjusting for demographics seems to solve the problem most of the time. Unfortunately FRED has annoying limitations with graphs and data lists, so this is the best I could do without spending more than a day on this.
The main point here is that, excluding countries obviously not at the zero lower bound, austerity is highly negatively correlated with real GDP growth and this correlation persists, even if it is not significant, when you exclude the Euro Area.
20 April 2016
Japan in NOT a Market Monetarist Success Story
Annoyingly (starting a post with that word is strangely entertaining), Scott Sumner has once again claimed that the increase in Japanese inflation that we have seen over the last few years provides vindication for Market Monetarism. Perhaps most infuriating was his magical ability to know that the thing that has caused the increase in inflation (which is really very modest, which I will address shortly) is the Bank of Japan's monetary stimulus program: "and monetary stimulus did get [Japan] out of deflation."
The real question here is what would actually enable Sumner to reasonably make this claim (news flash, it is not the evidence, which in this case agrees with both the Keynesian and Market Monetarist view). This is where I once again delve into philosophy of science, but don't worry, this is very general. As economics is quasi-experimental in that policy experiments can be conducted, but the system can never be closed, a good method for testing a hypothesis is something along the lines of what Jason Smith has suggested: "any system can become an effective closed system if your instrumental variables move faster (move a greater magnitude in a shorter period of time) than your unobserved variables."
That is, all we need to do is have Japan engage in a massive monetary stimulus in order to see if monetary stimulus works in liquidity trap conditions. Oh, wait... Yes, as it turns out, Japan has been doing massive monetary stimulus, so I guess we have our ideal (if not perfect) experiment. Evidently the massive expansion of the monetary base in Japan has led to inflation. Market Monetarists win!
No. It's extremely important to note that the lukewarm response of inflation to the monetary stimulus is completely consistent with a Keynesian analysis in which the improved labor market has increased inflation via the Phillips curve and that the inflation has little or nothing to do with the monetary stimulus. How do we know which one of these models is more accurate in this case? We can easily use one of Scott Sumner's pet models and see if it squares with his predictions -- then we could have a slightly more testable prediction than 'increasing monetary base growth leads to increased inflation' which doesn't actually specify how structural the supposed relationship is (and allows Scott to get away with his terrible declaration of victory).
It must first be understood that Scott can claim his prediction is correct even though the increase in the Japanese monetary base has been much quicker than the increase in nominal GDP, which is evidence in and of itself against monetary policy effectiveness. However, because Sumner's prediction was simply that the monetary stimulus would cause an increase in inflation (never mind the magnitude), the apparent failure of Market Monetarism to explain Japan can be ignored.
Fortunately for those of us who aren't trying to be dishonest (I'm growing tired of giving people the benefit of the doubt), Sumner has given us a model. Namely, he has frequently argued that velocity is a positive function of the nominal interest rate. With this, we can look at the nominal interest rate in Japan (noting that it has been relatively constant since the Bank of Japan began monetary easing) and the velocity of the monetary base in Japan (noting that it has fallen precipitously since Abenomics began) and see if Sumner's model, which predicts relatively constant velocity at constant interest rates, fits with reality.
Evidently it doesn't. Now, Scott will likely defend himself by saying he doesn't pretend to have an explanation for why real money demand would have risen so sharply in Japan since the nominal money supply began increasing sharply, but the fact remains that the nominal and real monetary base should not track each other so closely if market monetarism were indeed correct. In fact, Sumner has repeatedly said that expectations of more NGDP growth (in this case equivalent to more inflation) would make demand for the monetary base fall. I agree with this theory, but this is evidently not what has happened in Japan -- the Japanese situation is simply incongruous with his position.
Of course, Scott only predicted that inflation and monetary base growth would be positively correlated, not that the degree of correlation would be somewhat constant. Any positive inflation response is thus a positive result for Market Monetarism!
The real question here is what would actually enable Sumner to reasonably make this claim (news flash, it is not the evidence, which in this case agrees with both the Keynesian and Market Monetarist view). This is where I once again delve into philosophy of science, but don't worry, this is very general. As economics is quasi-experimental in that policy experiments can be conducted, but the system can never be closed, a good method for testing a hypothesis is something along the lines of what Jason Smith has suggested: "any system can become an effective closed system if your instrumental variables move faster (move a greater magnitude in a shorter period of time) than your unobserved variables."
That is, all we need to do is have Japan engage in a massive monetary stimulus in order to see if monetary stimulus works in liquidity trap conditions. Oh, wait... Yes, as it turns out, Japan has been doing massive monetary stimulus, so I guess we have our ideal (if not perfect) experiment. Evidently the massive expansion of the monetary base in Japan has led to inflation. Market Monetarists win!
No. It's extremely important to note that the lukewarm response of inflation to the monetary stimulus is completely consistent with a Keynesian analysis in which the improved labor market has increased inflation via the Phillips curve and that the inflation has little or nothing to do with the monetary stimulus. How do we know which one of these models is more accurate in this case? We can easily use one of Scott Sumner's pet models and see if it squares with his predictions -- then we could have a slightly more testable prediction than 'increasing monetary base growth leads to increased inflation' which doesn't actually specify how structural the supposed relationship is (and allows Scott to get away with his terrible declaration of victory).
It must first be understood that Scott can claim his prediction is correct even though the increase in the Japanese monetary base has been much quicker than the increase in nominal GDP, which is evidence in and of itself against monetary policy effectiveness. However, because Sumner's prediction was simply that the monetary stimulus would cause an increase in inflation (never mind the magnitude), the apparent failure of Market Monetarism to explain Japan can be ignored.
Fortunately for those of us who aren't trying to be dishonest (I'm growing tired of giving people the benefit of the doubt), Sumner has given us a model. Namely, he has frequently argued that velocity is a positive function of the nominal interest rate. With this, we can look at the nominal interest rate in Japan (noting that it has been relatively constant since the Bank of Japan began monetary easing) and the velocity of the monetary base in Japan (noting that it has fallen precipitously since Abenomics began) and see if Sumner's model, which predicts relatively constant velocity at constant interest rates, fits with reality.
Evidently it doesn't. Now, Scott will likely defend himself by saying he doesn't pretend to have an explanation for why real money demand would have risen so sharply in Japan since the nominal money supply began increasing sharply, but the fact remains that the nominal and real monetary base should not track each other so closely if market monetarism were indeed correct. In fact, Sumner has repeatedly said that expectations of more NGDP growth (in this case equivalent to more inflation) would make demand for the monetary base fall. I agree with this theory, but this is evidently not what has happened in Japan -- the Japanese situation is simply incongruous with his position.
Of course, Scott only predicted that inflation and monetary base growth would be positively correlated, not that the degree of correlation would be somewhat constant. Any positive inflation response is thus a positive result for Market Monetarism!
17 April 2016
Believe it or not, NK models are not Market Monetarist
Today on Twitter, Nick Rowe deployed a couple of the tricks his commonly like to use when arguing against New Keynesians who think (rightly) that the NK model suggests that, when the Wicksellian natural rate is negative, fiscal stimulus is 1) warranted and 2) will not be offset by the central bank.
Notably, Nick said
This is where the biggest fault in Nick's argument is -- he suggests that, as long as the nominal interest rate is currently above the zero lower bound (or the 'effective lower bound'), a New Keynesian central bank can keep inflation on target. Essentially, he is arguing that, since the current interest rate set by the Bank of Canada is above zero, the Wicksellian natural rate (defined as the interest rate at which inflation is on target) must be above zero.
This assumption is just plain wrong, but I will slightly alter Nick's actual argument into something that I think is much better (and probably what he meant, but was unable to articulate given Twitter's stringent limits on tweet length). In a New Keynesian model, the central bank can raise the Wicksellian natural rate by deliberately setting future nominal interest rates lower than they otherwise would be (this is called forward guidance). Because of this, all a central bank need do to keep current inflation on target is to lower the path of the nominal interest rate.
Now the argument makes a lot more sense; Nick is suggesting that 1) the Bank of Canada is responsible for inflation being below target because they refuse to use forward guidance and 2) since inflation is exactly where the Bank of Canada wants it, fiscal policy will simply be offset.
The issues that I have with this argument are two-fold:
First, the regime I just described on behalf of Nick is not consistent with an inflation targeting regime because the central bank is supposed to deliberately raise future inflation above target in order to put current inflation on target. This is what forward guidance does in New Keynesian models and, as such, represents an important break from actual inflation targeting.
Second, the empirical failure of forward guidance is well documented and is commonly referred to as the 'forward guidance puzzle.' For instance, Del Negro et al. 2012 note that "[DSGE models] appear to deliver unreasonably large responses of key macroeconomic variables to central bank announcements about future interest rates ... Carlstrom et al. (2012b) shows that the Smets and Wouters model would predict an explosive inflation and output if the short-term interest rate were pegged a the ZLB between eight and nine quarters" [1].
Thus, not only is forward guidance not consistent with keeping inflation on target in the medium term, it is probably nowhere near as effective at raising the Wicksellian natural rate as basic DSGE models would suggest which severely limits my edited version of Nick's original argument. As it turns out, the Bank of Canada is probably either self-constrained by a refusal to do an adequate amount of forward guidance or otherwise constrained by a lack of effective tools to raise the natural rate up to a level at which inflation would be on target. In this case, it is perfectly reasonable to suggest that not offsetting loose fiscal policy is not inconsistent with the Bank of Canada's inflation target.
[1] Del Negro, Marco & Giannoni, Marc & Patterson, Christina, 2012.
"The forward guidance puzzle,"
Staff Reports 574, Federal Reserve Bank of New York, revised 01 Dec 2015.
Notably, Nick said
"accommodate fiscal stimulus" = "no longer trying to target 2% inflation"
Assume NK [is] true. Current BoC r > ZLB > ELB (as defined by BoC)Of course, Nick should know (from numerous posts in which I have written about this same issue) that the New Keynesian IS curve implies that expansionary fiscal policy raises the natural real interest rate, which means that, if inflation is currently below target, fiscal stimulus can raise it to target without requiring an appropriately sized interest rate cut (which may not be possible).
This is where the biggest fault in Nick's argument is -- he suggests that, as long as the nominal interest rate is currently above the zero lower bound (or the 'effective lower bound'), a New Keynesian central bank can keep inflation on target. Essentially, he is arguing that, since the current interest rate set by the Bank of Canada is above zero, the Wicksellian natural rate (defined as the interest rate at which inflation is on target) must be above zero.
This assumption is just plain wrong, but I will slightly alter Nick's actual argument into something that I think is much better (and probably what he meant, but was unable to articulate given Twitter's stringent limits on tweet length). In a New Keynesian model, the central bank can raise the Wicksellian natural rate by deliberately setting future nominal interest rates lower than they otherwise would be (this is called forward guidance). Because of this, all a central bank need do to keep current inflation on target is to lower the path of the nominal interest rate.
Now the argument makes a lot more sense; Nick is suggesting that 1) the Bank of Canada is responsible for inflation being below target because they refuse to use forward guidance and 2) since inflation is exactly where the Bank of Canada wants it, fiscal policy will simply be offset.
The issues that I have with this argument are two-fold:
First, the regime I just described on behalf of Nick is not consistent with an inflation targeting regime because the central bank is supposed to deliberately raise future inflation above target in order to put current inflation on target. This is what forward guidance does in New Keynesian models and, as such, represents an important break from actual inflation targeting.
Second, the empirical failure of forward guidance is well documented and is commonly referred to as the 'forward guidance puzzle.' For instance, Del Negro et al. 2012 note that "[DSGE models] appear to deliver unreasonably large responses of key macroeconomic variables to central bank announcements about future interest rates ... Carlstrom et al. (2012b) shows that the Smets and Wouters model would predict an explosive inflation and output if the short-term interest rate were pegged a the ZLB between eight and nine quarters" [1].
Thus, not only is forward guidance not consistent with keeping inflation on target in the medium term, it is probably nowhere near as effective at raising the Wicksellian natural rate as basic DSGE models would suggest which severely limits my edited version of Nick's original argument. As it turns out, the Bank of Canada is probably either self-constrained by a refusal to do an adequate amount of forward guidance or otherwise constrained by a lack of effective tools to raise the natural rate up to a level at which inflation would be on target. In this case, it is perfectly reasonable to suggest that not offsetting loose fiscal policy is not inconsistent with the Bank of Canada's inflation target.
[1] Del Negro, Marco & Giannoni, Marc & Patterson, Christina, 2012.
"The forward guidance puzzle,"
Staff Reports 574, Federal Reserve Bank of New York, revised 01 Dec 2015.
15 April 2016
More Issues With Neo-Fisherism
I always seem to be about a day late to the party, nevertheless I guess I'll present a little bit of a defense of the mainstream view before I get immensely busy.
I would first like to point out one issue that I have with both Stephen Williamson's and John Cochrane's attempt to show that even backward looking Phillips curves have Neo-Fisherian attributes. To my knowledge (that is, to the extent that they explained their models in their posts), Cochrane always retained perfect foresight in the Euler equation and Williamson always retained rational expectations, regardless of their model of inflation expectations. As this is integral to the model result, I expect that they would at least be up front about this assumption. Alas, no.
Neo-Fisherians, like most New Keynesians, have the disturbing habit of completely ignoring the money supply -- which they implicitly assume moves in a different way in response to changes in the nominal interest rate than most New Keynesians implicitly assume (note that I am not precluding Neo-Fisherians from being New Keynesians, the two are not necessarily exclusive, as Cochrane and Williamson have argued multiple times). Thus, I think it is at least important to frame this argument through the lens of a money demand function with interest elasticity.
As my only intention here is to highlight money supply dynamics, the model will involve completely flexible prices and focus solely on two periods.Variables in the current period will appear as $x$ while variables in the future period will appear as $x'$. Additionally, the final price level is fixed at $\bar p$. The money demand function is
$$m - p = -\alpha i$$
where $m$ is the money supply, $p$ is the price level, $\alpha$ is the interest elasticity of money demand, and $i$ is the nominal interest rate. The Euler equation is
$$i = p' - p$$
All variables, except $i$, are in logs.
In this model, the central bank sets the money supply $m$ and the future money supply $m'$, which determines $p$, $p'$, $i$, and $i'$.
Solving the model for $p$ given $m$, $m'$, and $\bar p$ yields:
$$p = \frac{m + \alpha \left[\frac{m' + \alpha \bar p}{1+\alpha}\right]}{1+\alpha}$$
If the central bank holds $m'$ constant and increases $m$, then $p$ will rise less than one for one with the $m$, which, given the money demand function, implies a lower nominal interest rate. This is, in essence, the conventional wisdom; the central bank engages in a temporary open market operation which raises the current inflation rate and lowers the nominal interest rate.
This result can be changed depending on how the central bank chooses $m'$. In fact, the central bank can set $m'$ such that the price in $p$ more than offsets the rise in $m$, thus giving the Neo-Fisherian result which, (warning, massive tangent) is rather ill-defined.
Williamson likes to define it in a way that favors the Neo-Fisherian argument but doesn't necessarily fit with his claim that raising the nominal interest rate results in higher inflation. Namely, he argues that, as long as a model suggests that a permanent increase in the nominal interest rate will eventually result in higher inflation, that that model is Neo-Fisherian. To me, this argument (which I'll grant I haven't quoted from him, so if I am building a straw man feel free to call me out on it) sounds like saying "as long as a model has an Euler equation, has rational expectations, and has flexible prices (or equivalently has sticky prices but bans explosive solutions), that model is Neo-Fisherian." This works well with his definition, I suppose, but 1) I don't like his definition, 2) it doesn't necessarily mean that inflation will rise immediately very quickly, and 3) it doesn't say anything about non-permanent increases in the nominal interest rate.
In my opinion, a Neo-Fisherian result is one in which a temporary positive shock to the nominal interest rate delivers an immediate or almost immediate increase in inflation that is not offset by deflation in the periods preceding the higher inflation. Thus, I will happily admit that higher inflation and higher nominal interest rates are mutually consistent in the long run, but I will not concede that the way to get higher inflation immediately is to raise the nominal interest rate. As of yet, I do not believe any Neo-Fisherian has adequately made this argument (tangent over).
I digress, different paths for the money supply are consistent with different results for inflation and expected inflation, but a non-permanent increase in the money supply gives the conventional result of higher inflation and a lower nominal interest rate. However, if the central bank increases the future money supply by more than the current money supply, it is possible that the observed result will appear Neo-Fisherian: that is, $p$ increases more than $m$, which is consistent with immediately higher inflation and a higher nominal interest rate (lower demand for real balances). Is this really what Neo-Fisherians believe happens on the event of an interest rate increase? This weird higher nominal interest rate, lower real money supply, higher nominal money supply result is really strange and I highly doubt it happens with regularity. In fact, between 1956 and 2008, the only time that this consistently happened (with the monetary base to nominal GDP ratio replacing $m-p$ and the monetary base to real GDP ratio replacing $m$) was the late 1960's to early 1980's:
Given this reality, it should be possible to include that Neo-Fisherism is indeed not part of the current monetary policy regime (assuming the Federal Reserve has not abandoned the Taylor principle and the treasury is still Ricardian).
I would first like to point out one issue that I have with both Stephen Williamson's and John Cochrane's attempt to show that even backward looking Phillips curves have Neo-Fisherian attributes. To my knowledge (that is, to the extent that they explained their models in their posts), Cochrane always retained perfect foresight in the Euler equation and Williamson always retained rational expectations, regardless of their model of inflation expectations. As this is integral to the model result, I expect that they would at least be up front about this assumption. Alas, no.
Neo-Fisherians, like most New Keynesians, have the disturbing habit of completely ignoring the money supply -- which they implicitly assume moves in a different way in response to changes in the nominal interest rate than most New Keynesians implicitly assume (note that I am not precluding Neo-Fisherians from being New Keynesians, the two are not necessarily exclusive, as Cochrane and Williamson have argued multiple times). Thus, I think it is at least important to frame this argument through the lens of a money demand function with interest elasticity.
As my only intention here is to highlight money supply dynamics, the model will involve completely flexible prices and focus solely on two periods.Variables in the current period will appear as $x$ while variables in the future period will appear as $x'$. Additionally, the final price level is fixed at $\bar p$. The money demand function is
$$m - p = -\alpha i$$
where $m$ is the money supply, $p$ is the price level, $\alpha$ is the interest elasticity of money demand, and $i$ is the nominal interest rate. The Euler equation is
$$i = p' - p$$
All variables, except $i$, are in logs.
In this model, the central bank sets the money supply $m$ and the future money supply $m'$, which determines $p$, $p'$, $i$, and $i'$.
Solving the model for $p$ given $m$, $m'$, and $\bar p$ yields:
$$p = \frac{m + \alpha \left[\frac{m' + \alpha \bar p}{1+\alpha}\right]}{1+\alpha}$$
If the central bank holds $m'$ constant and increases $m$, then $p$ will rise less than one for one with the $m$, which, given the money demand function, implies a lower nominal interest rate. This is, in essence, the conventional wisdom; the central bank engages in a temporary open market operation which raises the current inflation rate and lowers the nominal interest rate.
This result can be changed depending on how the central bank chooses $m'$. In fact, the central bank can set $m'$ such that the price in $p$ more than offsets the rise in $m$, thus giving the Neo-Fisherian result which, (warning, massive tangent) is rather ill-defined.
Williamson likes to define it in a way that favors the Neo-Fisherian argument but doesn't necessarily fit with his claim that raising the nominal interest rate results in higher inflation. Namely, he argues that, as long as a model suggests that a permanent increase in the nominal interest rate will eventually result in higher inflation, that that model is Neo-Fisherian. To me, this argument (which I'll grant I haven't quoted from him, so if I am building a straw man feel free to call me out on it) sounds like saying "as long as a model has an Euler equation, has rational expectations, and has flexible prices (or equivalently has sticky prices but bans explosive solutions), that model is Neo-Fisherian." This works well with his definition, I suppose, but 1) I don't like his definition, 2) it doesn't necessarily mean that inflation will rise immediately very quickly, and 3) it doesn't say anything about non-permanent increases in the nominal interest rate.
In my opinion, a Neo-Fisherian result is one in which a temporary positive shock to the nominal interest rate delivers an immediate or almost immediate increase in inflation that is not offset by deflation in the periods preceding the higher inflation. Thus, I will happily admit that higher inflation and higher nominal interest rates are mutually consistent in the long run, but I will not concede that the way to get higher inflation immediately is to raise the nominal interest rate. As of yet, I do not believe any Neo-Fisherian has adequately made this argument (tangent over).
I digress, different paths for the money supply are consistent with different results for inflation and expected inflation, but a non-permanent increase in the money supply gives the conventional result of higher inflation and a lower nominal interest rate. However, if the central bank increases the future money supply by more than the current money supply, it is possible that the observed result will appear Neo-Fisherian: that is, $p$ increases more than $m$, which is consistent with immediately higher inflation and a higher nominal interest rate (lower demand for real balances). Is this really what Neo-Fisherians believe happens on the event of an interest rate increase? This weird higher nominal interest rate, lower real money supply, higher nominal money supply result is really strange and I highly doubt it happens with regularity. In fact, between 1956 and 2008, the only time that this consistently happened (with the monetary base to nominal GDP ratio replacing $m-p$ and the monetary base to real GDP ratio replacing $m$) was the late 1960's to early 1980's:
Given this reality, it should be possible to include that Neo-Fisherism is indeed not part of the current monetary policy regime (assuming the Federal Reserve has not abandoned the Taylor principle and the treasury is still Ricardian).
12 April 2016
Expectations
The most common way to 'model' expectations when making a DSGE model is to assume that agents' expectations are rational -- i.e. 'model consistent.' To the extent that the modeler believes (wrongly) that the model is structural and wants to develop a quantitative model or the modeler doesn't care if the model is structural and only wants to write a logically consistent model, rational expectations are perfectly reasonable.
For instance, if I have just derived the consumption Euler equation given a budget constraint in which real government bonds can be traded intertermporally and log utility, I will find have the following equation governing consumption behavior:
$$(1)\ \frac{1}{c_t} = \beta E_t \frac{1}{c_{t+1}}\left(1+r_t\right)$$
Ignoring the fact that this is far from a complete model, it immediately becomes clear that, in order to determine the value of consumption this period, it is also necessary to determine the expected value of consumption in the next period. Since, in this model, the representative consumer has decided upon this consumption function itself, so it can simply extrapolate forward to determine what it 'expects' to consume in the future.
In my mind, there is nothing fundamentally wrong with this and, so long as you ban explosive solutions in real variables (something that is an extremely important part of Blanchard-Kahn), you can easily find equilibrium solutions to DSGE models. Different heterodox economists (and occasionally Noah Smith, who is so happy trashing mainstream econ that a casual observing might not notice that he has a PhD in economics and is a card-carrying member of the economic orthodoxy) have made their own critiques of rational expectations, but within the realm of qualitative DSGE models, I personally find the typical criticism of "but expectations aren't actually formed that way" somewhat excessive -- the model has other aspects that are more inaccurate, like the fact that there is no income distribution and all workers are paid the same wage, but no one seems to care about that.
The real issue with rational expectations comes from (guess who) market monetarists. Nick Rowe famously called monetary policy 99% expectations (and then corrected himself in comments on one of my post by arguing that monetary policy is 100% expectations) and Scott Sumner will happily evade any theoretical argument that monetary policy is ineffective at the zero lower bound by invoking the central bank's ability to create expected inflation simply by saying that it will occur.
See, when your only requirement of expectations is that they are model consistent, you can essentially argue that the only thing a central bank needs to do in order to change expectations of a nominal variable (which it controls in equilibrium, which is the long run -- and I don't mean 'solution to the model' when I say equilibrium, I mean steady state) is to start targeting that variable at the desired level. The real world equivalent of this would be the hypothetical scenario in which the Federal Reserve announced tomorrow that it will target 4% inflation from now on and inflation instantly jumps up to a 4% annualized rate for the quarter, thus causing a large boom and ending the liquidity trap.
Why can't this happen? Because, in order to achieve that target -- in order to be 'credible' -- the Fed has to have an effective tool to create that inflation. Open market operations don't count because it is empirically ineffective and the nominal interest rate doesn't count because it can't be cut significantly (plus the nominal interest rate would go up in this scenario anyway). The problem could be similarly phrased as 'there are multiple equilibria consistent with a rate increase, how do we know whether we will get the one with deflation or the one with immediately higher inflation?' If this sounds like John Cochrane's brand of Neo-Fisherism, don't worry; it is.
Sumner, by suggesting that the Fed can change expected inflation at will, is arguing right along with Cochrane that the second equilibrium is possible -- all the Fed need do is announce a higher inflation target to get there. Meanwhile, Cochrane is left puzzling about equilibrium selection given a set of concrete steppes. The answer is clear: central banks can obviously choose the equilibrium themselves, thus stimulating the economy and escaping the liquidity trap.
No. The fundamental problem here is that Cochrane understands the model while Sumner doesn't (OK this may not necessarily be true, but Sumner has repeatedly admitted his lack of use of DSGE, so I don't think I'm that far off). In Cochrane's paper, 'The New Keynesian Liquidity Trap,' the central bank does ultimately control the final inflation rate using a Taylor Rule (the coefficient may be zero in his baseline simulation, but the model is still stable, so my point still stands), but there are still multiple equilbria at the end of the liquidity trap, so, so long as the inflation target remains constant at $t=\infty$, the central bank remains unable to simply announce an end to the liquidity trap.
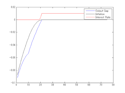
Naturally, this made me curious about the effect of a mid-liquidity trap increase in the inflation target in a perfect foresight model (my modeling tools preclude me from doing stochastic models with the zero lower bound unfortunately). Here are the results:
As you can see, in the basic New Keynesian setup, increasing the inflation target halfway through a natural rate-decline induced liquidity trap and allowing that increase to persist for another 30 periods after the liquidity trap has ended is partially effective, at least in a perfect foresight model, which ignores expectations altogether (the liquidity trap lasts from period 10 until period 20).
For instance, if I have just derived the consumption Euler equation given a budget constraint in which real government bonds can be traded intertermporally and log utility, I will find have the following equation governing consumption behavior:
$$(1)\ \frac{1}{c_t} = \beta E_t \frac{1}{c_{t+1}}\left(1+r_t\right)$$
Ignoring the fact that this is far from a complete model, it immediately becomes clear that, in order to determine the value of consumption this period, it is also necessary to determine the expected value of consumption in the next period. Since, in this model, the representative consumer has decided upon this consumption function itself, so it can simply extrapolate forward to determine what it 'expects' to consume in the future.
In my mind, there is nothing fundamentally wrong with this and, so long as you ban explosive solutions in real variables (something that is an extremely important part of Blanchard-Kahn), you can easily find equilibrium solutions to DSGE models. Different heterodox economists (and occasionally Noah Smith, who is so happy trashing mainstream econ that a casual observing might not notice that he has a PhD in economics and is a card-carrying member of the economic orthodoxy) have made their own critiques of rational expectations, but within the realm of qualitative DSGE models, I personally find the typical criticism of "but expectations aren't actually formed that way" somewhat excessive -- the model has other aspects that are more inaccurate, like the fact that there is no income distribution and all workers are paid the same wage, but no one seems to care about that.
The real issue with rational expectations comes from (guess who) market monetarists. Nick Rowe famously called monetary policy 99% expectations (and then corrected himself in comments on one of my post by arguing that monetary policy is 100% expectations) and Scott Sumner will happily evade any theoretical argument that monetary policy is ineffective at the zero lower bound by invoking the central bank's ability to create expected inflation simply by saying that it will occur.
See, when your only requirement of expectations is that they are model consistent, you can essentially argue that the only thing a central bank needs to do in order to change expectations of a nominal variable (which it controls in equilibrium, which is the long run -- and I don't mean 'solution to the model' when I say equilibrium, I mean steady state) is to start targeting that variable at the desired level. The real world equivalent of this would be the hypothetical scenario in which the Federal Reserve announced tomorrow that it will target 4% inflation from now on and inflation instantly jumps up to a 4% annualized rate for the quarter, thus causing a large boom and ending the liquidity trap.
Why can't this happen? Because, in order to achieve that target -- in order to be 'credible' -- the Fed has to have an effective tool to create that inflation. Open market operations don't count because it is empirically ineffective and the nominal interest rate doesn't count because it can't be cut significantly (plus the nominal interest rate would go up in this scenario anyway). The problem could be similarly phrased as 'there are multiple equilibria consistent with a rate increase, how do we know whether we will get the one with deflation or the one with immediately higher inflation?' If this sounds like John Cochrane's brand of Neo-Fisherism, don't worry; it is.
Sumner, by suggesting that the Fed can change expected inflation at will, is arguing right along with Cochrane that the second equilibrium is possible -- all the Fed need do is announce a higher inflation target to get there. Meanwhile, Cochrane is left puzzling about equilibrium selection given a set of concrete steppes. The answer is clear: central banks can obviously choose the equilibrium themselves, thus stimulating the economy and escaping the liquidity trap.
No. The fundamental problem here is that Cochrane understands the model while Sumner doesn't (OK this may not necessarily be true, but Sumner has repeatedly admitted his lack of use of DSGE, so I don't think I'm that far off). In Cochrane's paper, 'The New Keynesian Liquidity Trap,' the central bank does ultimately control the final inflation rate using a Taylor Rule (the coefficient may be zero in his baseline simulation, but the model is still stable, so my point still stands), but there are still multiple equilbria at the end of the liquidity trap, so, so long as the inflation target remains constant at $t=\infty$, the central bank remains unable to simply announce an end to the liquidity trap.
Naturally, this made me curious about the effect of a mid-liquidity trap increase in the inflation target in a perfect foresight model (my modeling tools preclude me from doing stochastic models with the zero lower bound unfortunately). Here are the results:
![]() |
| Temporary increase in the inflation target from period 15 to period 50 |
![]() |
| No change to inflation target |
So, evidently, changes in the inflation target (as long as they are accompanied by corresponding changes in the policy rule) can be effective, even if they are temporary and start after the liquidity trap has begun. The difference here, though, is that I have insured that the inflation rate will converge to the target, since the model is perfect foresight, so my point above remains valid; absent the ability to guarantee that, once the inflation target is revised upwards, inflation will converge to the new equilibrium (assuming there are multiple equilibria, one of them being a persistent liquidity trap), the ability of central banks to dodge liquidity traps by announcing changes in target inflation rates (or some other change to inflation expectations) is both unclear and entirely at the mercy of one's priors.
25 March 2016
How Would You Know?
How would you know if central banks were impotent at the zero lower bound?
You would have them target some nominal variable and then see if they can achieve that target. Wait, every central bank that I can think of off the top of my head does this: the Federal Reserve, BOJ, BOC, BOE, and the ECB. So, given that all of these central banks have had limited success at keeping inflation on target, monetary policy seems to have been pretty impotent.
Even if we restrict the analysis to countries that adopted the inflation target during the zero lower bound period (i.e. the BOJ and the Federal Reserve), we would find the same result: since the new target was adopted, in both cases 2% inflation, the target variable has been consistently below target.
Of course, all the market monetarists will respond by basically saying that inflation is always on target, so the recent experience only means that central banks are liars. This proposition is so ridiculous that I refuse to comment further on it.
For the remaining sane people in the room, the failure of inflation targeting central banks to have inflation on target is an indication of the ineffectiveness of monetary policy at the zero lower bound. Specifically, chronically low inflation means that the ability of central banks to loosen monetary policy (whatever the heck that means, everyone please stop referring to undefined terms like the 'stance' of monetary policy) has been severely limited over the last 8 years.
Actually, I do want to comment a little bit on the aforementioned ridiculousness. If your view is consistent with any empirical outcome, then it is unfalsifiable and should probably be ignored. Then again, this is probably true for the majority of economics, which is why your opinions, along with those of Post Keynesians, Austrians, and probably yet other heterodox school that I have never heard of, still exist.
Why can't we (unfortunately, I might add) reject market monetarism based on the last 8 years? Because if we did that, we'd also have to reject all the good theories like the Phillips curve, sticky prices at the individual firm level, Marshallian labor markets, etc.
Why can't we (unfortunately, I might add) reject market monetarism based on the last 8 years? Because if we did that, we'd also have to reject all the good theories like the Phillips curve, sticky prices at the individual firm level, Marshallian labor markets, etc.
23 March 2016
'Low Interest Rates Are Contractionary'
I wanted to delve a little bit deeper into Scott Sumner's claim that low interest rates are contractionary. Unfortunately, the model he uses to prove this is complete nonsense, since it requires the central bank to control the money supply and the nominal interest rate at the same time to achieve the result. Because of this, I think a dynamic analysis is pertinent.
Consider a dynamic and slightly altered version of Scott's money demand model:
$$(1)\: m_t - p_t = y_t - \alpha i_t$$
where $m_t$ is the (log) money supply, $p_t$ is the (log) price level, $y_t$ is the (log) of output, and $i_t$ is the nominal interest rate. Since the model is dynamic, I will also add the Fisher relation and the Euler equation:
$$(2)\: i_t = r_t + E_t\pi_{t+1}$$
$$(3)\: y_t = E_t y_{t+1} - \sigma r_t$$
where $r_t$ is the real interest rate and $\pi_t$ is the inflation rate ($\pi_t = p_t - p_{t-1}$).
Currently this model lacks an aggregate supply curve, so, for the time being, I'll go with a vertical AS curve for simplicity: $y_t = 0$. The central bank also sets the money supply in period $t+1$ such that $p_{t+1} = \bar p$. In this case, what happens when the central bank increases the money supply?
Well, if we simplify the model slightly, we can reduce it to
$$(4)\: p_t = \frac{m_t + \alpha\bar p}{1 + \alpha}$$
That is, an increase in the money supply causes the price level to rise and the nominal interest rate to fall ($\frac{\partial p_t}{\partial m_t} = \frac{1}{1 + \alpha} < 1$) -- interestingly the conventional result.
Of course Scott is now screaming at me for committing the same sin as Krugman by fixing the future price level. Don't worry, I'll get to a more complex model, I just wanted to show that Sumner's result doesn't make sense in this pseudo-dynamic context (that, I might add, is already much better than his lazy static model. The same goes for Krugman's 1998 model, which was also dynamic).
If we relax the assumption that the price level is fixed in the next period, the model instead simplifies to
$$(5)\: p_t = E_t\frac{1}{1 + \alpha}\sum^\infty_{j=t}\left(\frac{\alpha}{1+\alpha}\right)^{j-t}m_j$$
From this we know that the current price level is a function of the discounted sum of expected money supplies. This is basic market monetarist stuff: if an increase in the money supply is expected to be immediately reversed, the price level will not rise. Keep note of the fact that, in contrast with most market monetarist assertions, an expected reversal far in the future has a highly diminished effect on the price level. Expected monetary tightening ten years from now is as good as useless.
The point here, though is that a central bank can effect a reduction in the nominal interest rate without increasing the current money supply -- it simply has to reduce expected money supply growth. My point here is that Sumner never brought this up, and, since his reasoning is based entirely on the static version of the model, he has no right to say that his model implies contractionary low interest rates.
Changing aggregate supply only makes the model more difficult to understand, but, if the aggregate supply curve became
$$(6)\: y_t = f(p_t)$$
it would then be possible to argue that expected monetary tightening has an adverse effect on the economy. At this point, though, I don't think anyone should care. Sumner may have been claiming this, but his model certainly didn't justify the claim, so he should have been ignored.
That is, an increase in the money supply causes the price level to rise and the nominal interest rate to fall ($\frac{\partial p_t}{\partial m_t} = \frac{1}{1 + \alpha} < 1$) -- interestingly the conventional result.
Of course Scott is now screaming at me for committing the same sin as Krugman by fixing the future price level. Don't worry, I'll get to a more complex model, I just wanted to show that Sumner's result doesn't make sense in this pseudo-dynamic context (that, I might add, is already much better than his lazy static model. The same goes for Krugman's 1998 model, which was also dynamic).
If we relax the assumption that the price level is fixed in the next period, the model instead simplifies to
$$(5)\: p_t = E_t\frac{1}{1 + \alpha}\sum^\infty_{j=t}\left(\frac{\alpha}{1+\alpha}\right)^{j-t}m_j$$
From this we know that the current price level is a function of the discounted sum of expected money supplies. This is basic market monetarist stuff: if an increase in the money supply is expected to be immediately reversed, the price level will not rise. Keep note of the fact that, in contrast with most market monetarist assertions, an expected reversal far in the future has a highly diminished effect on the price level. Expected monetary tightening ten years from now is as good as useless.
The point here, though is that a central bank can effect a reduction in the nominal interest rate without increasing the current money supply -- it simply has to reduce expected money supply growth. My point here is that Sumner never brought this up, and, since his reasoning is based entirely on the static version of the model, he has no right to say that his model implies contractionary low interest rates.
Changing aggregate supply only makes the model more difficult to understand, but, if the aggregate supply curve became
$$(6)\: y_t = f(p_t)$$
it would then be possible to argue that expected monetary tightening has an adverse effect on the economy. At this point, though, I don't think anyone should care. Sumner may have been claiming this, but his model certainly didn't justify the claim, so he should have been ignored.
21 March 2016
More On Japan's Phillips Curve
When I saw these two graphs from Jason Smith, I was immediately a little wary:
It seems that the slope of the Phillips curve in Japan has decline significantly over the last few decades.
But I thought I would do some of my own calculations, so I took the same data I was using before, except now expressed as a change from twelve months ago, and found the slope and p-values over the prior five years for each year between 1992 and 2015. The results were a little different than Jason's (which is understandable given the shorter time horizon):
Interestingly, if you ignore the periods with really high p-values (1992-1997, 2003-2007, and 2015), the Phillips curve seems to have a pretty consistent slope over the previous five years.
I'm not sure what to make of the previously mentioned periods with really high p-values except that the slope of the Phillips curve was effectively zero at those times. Basically the 2003-2007 period saw little change in inflation corresponding with consistent, high employment growth. Theoretically, I'd say this probably reflects non-cyclical changes in employment, which would mean that the Phillips curve wouldn't be seen in the data, but this explanation may not be satisfactory.
I don't know how to explain '92-'97 (which also includes the prior five years: 1987-1991), although I would note that Jason seems to have gotten a relatively high slope for this period and that the period I was most concerned with was the period directly following the great recession, in which the Phillips curve seems to have reasserted itself -- which does indeed make sense, considering the recession of 2008 was almost definitely cyclical.
My hypothesis is that Jason's slopes for the 2008-2015 period are held down by his inclusion of the Koizumi boom.
20 March 2016
Some Proper Philosophy of Science
Noah Smith and Jason Smith have been writing a series of blog posts focusing on three main ideas: Empiricism, paradigm shifts, and 'negative empiricism' (which is, as far as I'm concerned, equivalent to Postpositivism, which would basically be synonymous with 'whatever Karl Popper said,' but whatever).
Regarding empiricism, I'm not sure why this is getting any attention from people discussing philosophy of science in the 21st century. Empiricism is most closely associated with David Hume -- i.e. an enlightenment philosopher -- and, while it serves as the backdrop for newer philosophy of science, is neither new nor worthy of attention when considering a new philosophy of economics. It seems that people have confused empiricism with caring about empirical evidence when in reality empiricism is an epistemology that elevates experience over a priori deductions (which are characteristic of rationalism). For a more in-depth look into this, see "Rationalism vs. Empiricism" in the Stanford Encyclopedia of Philosophy. Needless to say empiricism alone does not qualify as a philosophy of science.
Jason somewhat repairs this by arguing for "negative empiricism" which he defines as "theory rejection." Here my only issue is that Jason has almost literally argued for Postpositivism, which is exactly that: hypothesis rejection. Basically think Popper; what really matters for a theory is falsifiability. Interestingly, Popper essentially solves the empiricist (Humean) problem of induction by arguing that empirical evidence in favor of a hypothesis is irrelevant and falsification is all that matters. In this sense, Jason is basically a Postpositivist by arguing for "theory rejection" based on empirical evidence. Noah Smith also weighs in, suggesting that economics was in "an age of great theoryderp" before the IT revolution which (according to him, not me) allowed for theories to be invalidated. To his credit, Noah acknowledges that "you can be a pure theorist and still subscribe to empiricism - you just don't believe in theories until they've been successfully tested against data," which is, in my opinion, the way most of economics currently is and will remain forever.
Both Smith's talk about paradigm shifts (further solidifying my suspicion that neither of them are empiricists and that they did not just come forward in time from 1748), which are attributed to Thomas Kuhn (another 20th century philosopher of science). In Kuhn's view, science operates in a single paradigm until the usefulness of said paradigm is exhausted at which point there will be a revolution. Both of the Smith's seem to be arguing for such a regime change, whether it is Jason's Information Transfer Framework or Noah suggesting that economics is experiencing a wave of "new empiricism" (OK, every time I read the word empiricism in this topic I shudder, please stop calling it that). Either way, each of them sees economics as being on the verge of or currently undergoing a revolution which begs the question of whether or not the current paradigm is really exhausted. I'll leave this to others to determine, but I personally don't see the field as being in a dead-end right now.
So, really, this post all comes down to two requests: please stop calling Postpositivism Empiricism and please stop trying to get economists to accept an 18th century epistemology instead of actually arguing for a new philosophy of economics (or, at least, coming clean and saying you are a Postpositivist).
19 March 2016
生きています!
昨日の記事を日本語で書きました。たくさん過失ならごめんなさい。
スミス・ノアさんによると、日本は「理論は死ぬことを行く経済研究所」と言って、「逼迫した労働市場がインフレーションをさせていません。ニュー・ケインジアンの理論は日本のインフレーションの欠如の説明ができません。」と言いました。
それどころか!ノアさんと他のフィリップス曲線を疑う人へ、実は日本がすごく明白なフィリップス曲線があるので、ノアさんの性急な判断が道に迷って彼を導きました。
あの$R^2$の値を見られますか?見られますか?そうです、日本でフィリップス曲線は健在なので、日本は「信用の理論が顕著に強い戻ってくる経済研究所」になりました。
もし散布図は好きではないと、このすごいインフレーションの予言に見て下さい。
この予言は一値だけ使うことに留意して下さい。つまり、15と74の間に高齢者のための雇用率を使い、うまく動作するようです。特に期待インフレーションが使用されていないのです。生きています!
18 March 2016
It's Alive!
Noah Smith seems to think that Japan is "an economics lab where theories go to die," notably asserting that "a tight labor market hasn't caused increasing prices. New Keynesian theory ... has failed to explain Japan's lack of inflation."
Au contraire! You see, Noah and other Phillips Curve doubters, Japan actually has an exceptionally good Phillips Curve, so unfortunately Noah Smith's eyeballing led him astray:
See that $R^2$ value? Do you see it? That's right, the Phillips Curve is alive and well in Japan, seemingly making it, at least in this case, an economics lab where theories that some people thought were discredited conspicuously come back strong.
If you don't like the scatter plot, look at the pretty awesome prediction for inflation that the linear fit gives:
17 March 2016
The (Lack of) Usefulness of Empirical Evidence in Economics
My argument with Jason Smith about the philosophy of economics has become rather spread out and hard to follow, so I thought I would compile my argument into one blog post.
Jason also challenges my claim that DSGE models are [should be] qualitative models:
I disapprove of even using the supposedly structural DSGE models of the economy such as Smets-Wouters or the NY Fed DSGE on the grounds that it should be apparent that the assumptions of these models deviate far from reality; they are in no way structural, so expecting them to be accurate models is almost ridiculous. Because of this, they should just be thrown out for their complexity.
When it comes down to it, Jason seems to immediately associate DSGE with big, clunky models with tons of dubious assumptions that somehow approximate reality whereas I associate DSGE with utility maximization, budget constraints, and rational expectations. Every DSGE model I bother using is, in my opinion, qualitative and that's how it should be.
So, to make one of my previously misunderstood arguments slightly more clear, does the great recession invalidate the basic 3-equation reduced form New Keynesian model? No, it only shows that the model is incomplete, since there is no way to disprove any of the supposed causal relationships in the model, especially since rational expectations are unobservable. The lack of empirical support for New Keynesian DSGE (as I define it) does not inherently mean that any of the hypothesized cause and effect relationships in the model are wrong. It could be this, or that the model lacks enough complexity to explain the data.
First, let's start where I did with my previous post. Suppose there is some effect $y$ that is caused by $x,z,...$. This can be written as
$$y = f(x,z,...)$$
I hypothesize that $y = g(x,u)$. How do I test this hypothesis? I must isolate all other variables but $x$ or $u$ at one time and then change one of the independent variables ($x$ or $u$). If I do this, then I will be able to determine if $g(\bullet) = f(\bullet)$ and whether or not $x$ or $u$ causes $y$.
This can't [easily] be done in economics; it is simply not possible [probable that it would be possible] to conduct a generalizable experiment in a closed system -- i.e., only one independent variable can change at once. Take my previous example of the minimum wage. There are two issues with concluding that the econ 101 partial equilibrium model is wrong in the face of apparently conflicting empirical evidence: there is no way to determine whether or not the minimum wage increase caused employment to be lower than it otherwise would have been, since there can be no control experiment, and, if employment is $y$ and the minimum wage is $x$ from the example above, empirical evidence can only prove that the theory is incomplete; i.e. that it doesn't capture all of the possible causes of $y$.
So, in this sense, it is possible to invalidate an economic model with data, but it doesn't help with anything; it doesn't even say whether the model is actually wrong, or simply lacking the full number of causes that effect $y$. The econ 101 model may be completely right about what happens to employment given a minimum wage increase in a closed system, but we can never know. It is for this reason that empirical evidence is not very valuable in economics, not because people have too strong of priors (even though this is frequently the case).
This also means, as Jason rightly acknowledges, that empirical accuracy is not something worth praising very highly in economics:
The problem is that the flip-side of this is that you can never actually determine whether or not the supposed cause and effect relationships in models are correct. This is why Popperian rejection of hypotheses is not [rarely] possible in economics; why empirical evidence cannot "falsify economic models."[*] You'll never nail down correlation vs causationDue to external factors (and lack of controlled experiments), this may be true. However, this is a reason not to praise an empirically successful model.
Jason also challenges my claim that DSGE models are [should be] qualitative models:
John makes the case that it is the latter: DSGE models are qualitative models. I don't buy this. For one, they are way too complex to be a qualitative model.I agree with this when it comes to, e.g., the NY Fed DSGE, but not for DSGE in general. Basic DSGE models, without all the bells and whistles that try to make them empirical, are indeed, in my opinion qualitative. They are simply internally consistent ways of diagnosing a single problem in economics. If I want to come up with a theory about whether it is better to have PAYGO pensions or American-style social security, I don't bother modeling monopolistic competition or sticky prices because all I want is a qualitative analysis.
I disapprove of even using the supposedly structural DSGE models of the economy such as Smets-Wouters or the NY Fed DSGE on the grounds that it should be apparent that the assumptions of these models deviate far from reality; they are in no way structural, so expecting them to be accurate models is almost ridiculous. Because of this, they should just be thrown out for their complexity.
When it comes down to it, Jason seems to immediately associate DSGE with big, clunky models with tons of dubious assumptions that somehow approximate reality whereas I associate DSGE with utility maximization, budget constraints, and rational expectations. Every DSGE model I bother using is, in my opinion, qualitative and that's how it should be.
So, to make one of my previously misunderstood arguments slightly more clear, does the great recession invalidate the basic 3-equation reduced form New Keynesian model? No, it only shows that the model is incomplete, since there is no way to disprove any of the supposed causal relationships in the model, especially since rational expectations are unobservable. The lack of empirical support for New Keynesian DSGE (as I define it) does not inherently mean that any of the hypothesized cause and effect relationships in the model are wrong. It could be this, or that the model lacks enough complexity to explain the data.
16 March 2016
It's Not Over Yet
Jason Smith today in a blog post:
$$y = f(x,z,...)$$
where $y$ is the effect, and $x,z,...$ are the causes. How do you go about determining whether or not $x$ causes $y$? You create a closed system in which only $x$ and $y$ can change and then change $x$. If you then observe $y$, you may then (and only then) conclude that $x$ causes $y$. If, however, you cannot create a closed system, you cannot conclude whether or not your hypothesis that $x$ causes $y$ is true.
Of course, this is all really basic, but what does it have to do with New Keynesian economics (or, more generally, mainstream economics). I'll start with a general example. Consider the minimum wage. Basic partial equilibrium analysis suggests that increasing minimum wage will cause an increase in unemployment, but empirical research seems to not confirm this prediction. Case closed, Econ 101 is wrong and Info Econ 101 is right!
No. The only way for any empirical research to invalidate the partial equilibrium analysis with the minimum wage is if it were done in a closed system; i.e., the only two variables were employment and the minimum wage, which has not been the case in any study that I have seen referenced. In this sense, the causal relationship between the minimum wage and employment has not been falsified -- the data have only proven that the partial equilibrium model of labor markets is incomplete (i.e., it doesn't capture all of the causes of changes in unemployment), which we all already knew.
This same problem is captured by the failure of NK DSGE models to explain the Great Recession; the only conclusion that can be drawn from the empirical evidence is that the model is incomplete, which everyone already knew anyway, and therefore failed to capture all the possible causes of the Great Recession -- this has no bearing on the correctness of the rest of the model.
Since it is obvious that closed systems can't be dealt with very often in social science, especially if the hypothesis being tested (e.g., NK DSGE) is rather complex, it should be obvious that empirical evidence is not very useful for social science. That said, the appropriate conclusion is probably that all economic models are doomed to be quantitatively unsuccessful (and even if they are, that is not necessarily an indication that the model in question is correct in the sense that it correctly matches causes with effects), even if they do capture some of the correct cause and effect relationships, and we should only judge models based on their qualitative predictions, not their quantitative ones.
New Keynesian economics = Ignore empirical data
...
Information transfer economics = Use empirical dataI'd like to venture to explain why exactly this might be true. Start with basic Humean epistemology in which knowledge is the relationship between cause and effect and, for a given effect, there might be multiple causes. This can be expressed as
$$y = f(x,z,...)$$
where $y$ is the effect, and $x,z,...$ are the causes. How do you go about determining whether or not $x$ causes $y$? You create a closed system in which only $x$ and $y$ can change and then change $x$. If you then observe $y$, you may then (and only then) conclude that $x$ causes $y$. If, however, you cannot create a closed system, you cannot conclude whether or not your hypothesis that $x$ causes $y$ is true.
Of course, this is all really basic, but what does it have to do with New Keynesian economics (or, more generally, mainstream economics). I'll start with a general example. Consider the minimum wage. Basic partial equilibrium analysis suggests that increasing minimum wage will cause an increase in unemployment, but empirical research seems to not confirm this prediction. Case closed, Econ 101 is wrong and Info Econ 101 is right!
No. The only way for any empirical research to invalidate the partial equilibrium analysis with the minimum wage is if it were done in a closed system; i.e., the only two variables were employment and the minimum wage, which has not been the case in any study that I have seen referenced. In this sense, the causal relationship between the minimum wage and employment has not been falsified -- the data have only proven that the partial equilibrium model of labor markets is incomplete (i.e., it doesn't capture all of the causes of changes in unemployment), which we all already knew.
This same problem is captured by the failure of NK DSGE models to explain the Great Recession; the only conclusion that can be drawn from the empirical evidence is that the model is incomplete, which everyone already knew anyway, and therefore failed to capture all the possible causes of the Great Recession -- this has no bearing on the correctness of the rest of the model.
Since it is obvious that closed systems can't be dealt with very often in social science, especially if the hypothesis being tested (e.g., NK DSGE) is rather complex, it should be obvious that empirical evidence is not very useful for social science. That said, the appropriate conclusion is probably that all economic models are doomed to be quantitatively unsuccessful (and even if they are, that is not necessarily an indication that the model in question is correct in the sense that it correctly matches causes with effects), even if they do capture some of the correct cause and effect relationships, and we should only judge models based on their qualitative predictions, not their quantitative ones.
15 March 2016
Central Banks Can't Control Money Demand!!!!!!!
After posting too many lengthy comments on Scott Sumner's blog a while back, I decided I was going to ignore his claims that high interest rates are "expansionary" because they increase velocity. I tried, but he has crossed the line. He has elevated his already excessive list of central bank abilities to also include the ability to control money demand as well as the money supply.
I mean, come on, this should be obvious, but apparently someone with a PhD in economics can make such a mistake without being universally discredited. In Scott's world, all a central bank must do is apparently announce higher nominal interest rates as well as monetary expansion, and NGDP will go up by the desired amount. Well, duh, but the real world doesn't work that way; just because you can force the money demand curve to shift so that a higher money supply means a higher nominal interest rate by making the nominal interest rate and the money supply exogenous in a model doesn't mean that this is actually possible. Seriously, the effective argument that Scott is making here is "thus if you reduce NGDP, then NGDP falls which means that monetary policy has become more contractionary." I'm sorry, but there's seriously no excuse for this; Sumner really needs to start working with general equilibrium sometime before he just skips this misleading line of reasoning and goes straight to "NGDP should have been higher in 2009, if that Fed had simply done this, then a recession wouldn't have happened" (bear with me and pretend Scott hasn't said almost exactly this before).
Of course, a central bank can go about raising the nominal interest rate without changing the current nominal interest rate, but this requires expected increases in the money supply, which Scott never mentions (probably because of previously mentioned attachment to partial equilibrium). That is, if expected money supply growth increases, then so will expected inflation, but this is not the argument that Scott is making, he only talks about the current money supply and the nominal interest rate in his post, and I'm not willing to give him the benefit of the doubt. Beyond that, Sumner was using a one period model to do dynamic analysis (someone explain to me why he's so dedicated to partial equilibrium), which is a sin in and of itself and he would still be guilty of even if he secretly meant to say "thus if you reduce expectations of future money supply growth without increasing the current money supply, then velocity falls [money demand goes up] and policy becomes more contractionary."
The worst part is that I haven't seen anyone complain about this apparent lapse of understanding of basic economics, everyone seems to be obsessed with Sumner's alleged Neo-Fisherism. Everyone, that's not the issue, you don't need to be bothered about Sumner appealing to an extremely basic one period model that you all should agree with, you should be screaming that "central banks can't control money demand!!!!!!!!!!"
NGDP = MB*(Base Velocity), where V is positively related to nominal interest rates.
Thus if you cut interest rates without increasing the money supply, then V falls and policy becomes more contractionary.Read that a few times to get the full point that Sumner is making. His money demand equation is, of course, perfectly fine; you'd have to be ignorant to not understand that velocity is a positive function of nominal interest rates (or, in my preferred terminology, money demand is decreasing in nominal interest rates). The problem comes in when Scott says "if you cut interest rates without increasing the money supply." When you read this, sirens should have begun screeching in your head; Scott's weird partial equilibrium analysis in which there are three things that determine the nominal interest rate (money demand curve, interest rate chosen by central bank, and money supply) may be "monetary economics 101" in his mind, but it's certainly not economics 101, in which a monopoly supplier of something can't control its price and its quantity.
I mean, come on, this should be obvious, but apparently someone with a PhD in economics can make such a mistake without being universally discredited. In Scott's world, all a central bank must do is apparently announce higher nominal interest rates as well as monetary expansion, and NGDP will go up by the desired amount. Well, duh, but the real world doesn't work that way; just because you can force the money demand curve to shift so that a higher money supply means a higher nominal interest rate by making the nominal interest rate and the money supply exogenous in a model doesn't mean that this is actually possible. Seriously, the effective argument that Scott is making here is "thus if you reduce NGDP, then NGDP falls which means that monetary policy has become more contractionary." I'm sorry, but there's seriously no excuse for this; Sumner really needs to start working with general equilibrium sometime before he just skips this misleading line of reasoning and goes straight to "NGDP should have been higher in 2009, if that Fed had simply done this, then a recession wouldn't have happened" (bear with me and pretend Scott hasn't said almost exactly this before).
Of course, a central bank can go about raising the nominal interest rate without changing the current nominal interest rate, but this requires expected increases in the money supply, which Scott never mentions (probably because of previously mentioned attachment to partial equilibrium). That is, if expected money supply growth increases, then so will expected inflation, but this is not the argument that Scott is making, he only talks about the current money supply and the nominal interest rate in his post, and I'm not willing to give him the benefit of the doubt. Beyond that, Sumner was using a one period model to do dynamic analysis (someone explain to me why he's so dedicated to partial equilibrium), which is a sin in and of itself and he would still be guilty of even if he secretly meant to say "thus if you reduce expectations of future money supply growth without increasing the current money supply, then velocity falls [money demand goes up] and policy becomes more contractionary."
The worst part is that I haven't seen anyone complain about this apparent lapse of understanding of basic economics, everyone seems to be obsessed with Sumner's alleged Neo-Fisherism. Everyone, that's not the issue, you don't need to be bothered about Sumner appealing to an extremely basic one period model that you all should agree with, you should be screaming that "central banks can't control money demand!!!!!!!!!!"
12 March 2016
The Three Pronged Republican Economic Platform
The Republican economic platform can basically by summed up by three defining characteristics: 1) increase military spending, 2) cut taxes, primarily for high-income individuals, and 3) balance the budget. If you look at each of the Republican candidates' websites, you'll see pretty much all of the same policies (with the exception of Trump, who, instead of a balanced budget amendment, proposes what he calls 'revenue neutral' and everyone else calls 'budget busting' policies), with everything else pretty much secondary.
Perhaps the most interesting part of this nearly ubiquitous threefold policy is that each of these objectives are pretty much mutually inconsistent. Each candidate is effectively proposing massive spending increases (military buildup) as well as massive tax cuts (ranging in severity from 'insane' -- Cruz -- to 'I can't judge because there are no specifics' -- Kasich). Unless you buy into the idea that cutting income taxes incentivizes people to work so much more that the net effect on revenue is positive (relative to the higher-tax counterfactual, shut up Reaganites), you should realize that the three effects of each Republican's plan will be 1) massive deficits, 2) whatever supply-side effects (if any) the tax cuts have. and 3) no effect on the output gap, because the Fed, which reasonably thinks that the economy is already near potential, will offset the effects of any expansionary fiscal policy (the same can't be said for contractionary fiscal policy, shut up Market Monetarists).
So, when Rubio accuses Trump of having numbers that don't add up, he should really include himself in the same boat; balanced budgets do not go together with tax cuts and military buildups. Even George W. Bush knew this, at least he admitted that his plan would erase the surplus, even if Mr. NCLB accused Gore of "fuzzy math." Of course, everyone is now going to argue that the spending cuts that each administration will undertake will outweigh the military spending increases. My response: maybe, but have any recent Republican administrations done that? No? I thought so. Keep in mind that government spending has been more restrained as a percentage of GDP under Obama (and under Clinton) that it was under either Reagan or W.
What about the supply-side effects of tax cuts? Well, we do have one pretty good experiment of this from 2003, when Bush passed his tax cuts and, well, I'll let the subsequent lack of employment growth speak for itself:
Now, before everyone freaks out, I know I didn't adjust for demographics here, but I think it's fair to say (based on my own analysis linked above) that the demographic adjustment for Obama would be larger than for Bush, so I'm really being kinder to the Bush tax cuts that I should be. With that aside, it seems pretty clear that the 2003 tax cut did pretty much nothing in the way of speeding up the recovery, so what should make anyone think that more of the same thing will be all that different?
When it comes to monetary offset, as I wrote here, fiscal policy only has demand-side effects to the extend that the central bank doesn't act in the face of fiscal shocks. So, in the event of a massive fiscal expansion (assuming the candidates can't achieve the desired balanced budgets by gutting the government), we should simply expect the Fed to raise interest rates faster, which will mean that the only effect that fiscal policy will have is the supply-side one, which is probably minimal.
TL;DR: Republican fiscal plans = deficits + not much else
Subscribe to:
Posts (Atom)























